张家口调整中心城区物业服务等级和收费标准!
扫描到手机,新闻随时看
扫一扫,用手机看文章
更加方便分享给朋友
关于调整市中心城区普通住宅前期物业服务等级标准和收费标准的通知
张发改价格〔2019〕514号
为促进我市物业服务行业健康发展,维护业主和物业服务企业的合法权益,规范市中心城区(不含万全区和崇礼区,下同)普通住宅前期物业服务收费行为,根据上级有关规定,报经市政府研究同意,决定调整市中心城区普通住宅前期物业服务等级标准和收费标准。现将有关事项通知如下:
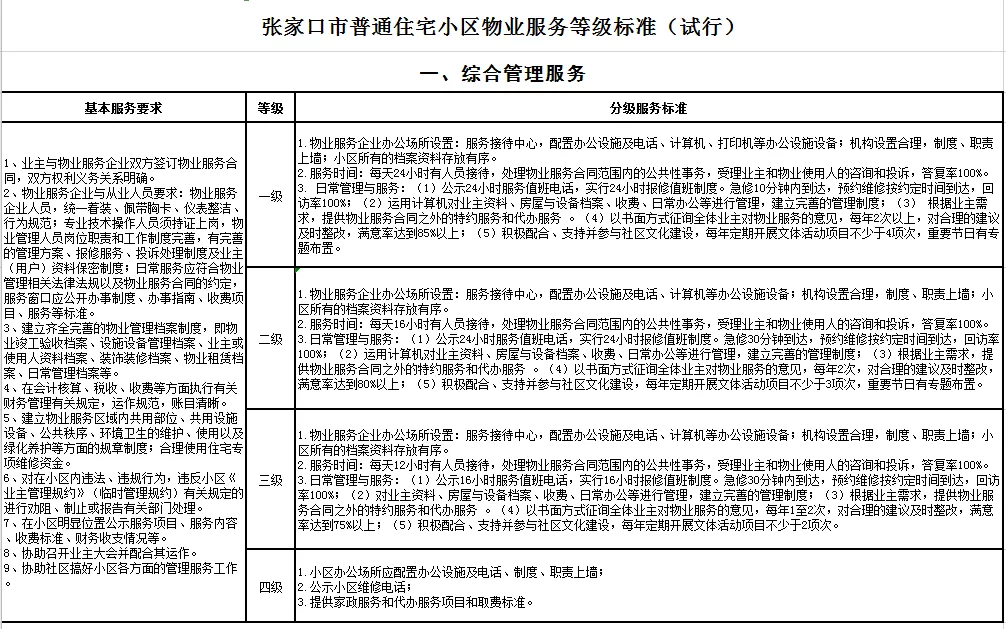
一、调整市中心城区普通住宅前期物业服务等级标准和收费标准。将现行普通住宅物业服务等级标准由5个等级调整为4个等级,调整后的普通住宅前期物业服务收费基准价格也对应分为4个等级。调整后一级、二级、三级和四级普通住宅区前期物业服务等级基准价格,每月每平米分别为1.05元、0.85元、0.60元和0.30元;物业服务企业可在基准价的基础上,根据服务内容的不同上下浮动10%,具体与业主协商确定。

二、市中心城区普通住宅前期物业电梯运行维护费、供水二次加压运行维护费,根据实际支出合理分摊,据实收取,并实行公开公示。
三、本通知下发前已签订前期物业服务合同的普通住宅前期物业服务收费标准仍按合同约定执行。
四、本通知自2020年1月1日起执行。
张家口市普通住宅小区物业服务等级标准(试行)点击查看大图↓↓↓






张家口市发展和改革委员会
张家口市住房和城乡建设局
2019年12月25日
来源:张家口市人民政府网
转载此文章请注明:张家口发布
声明:本文由入驻焦点开放平台的作者撰写,除焦点官方账号外,观点仅代表作者本人,不代表焦点立场。
