较新通报!3月份张家口各县区城市管理绩效评价情况公布!
扫描到手机,新闻随时看
扫一扫,用手机看文章
更加方便分享给朋友
张家口市城市管理委员会办公室关于3月份城市管理工作绩效评价情况的通报
各县、区人民政府,各管理区管委会、经开区管委会:
为进一步强化考核评价的导向作用,助推全国文明城市创建,服务“首都两区”建设,市城管委办公室按照《张家口市城市管理委员会关于开展2021年度城市管理绩效评价的通知》(张城管委字〔2021〕2号)要求,组织考核组依据《城市精细化管理标准》等,于3月中下旬以暗访形式对19个县区进行了道路景观环境考评,现将具体情况通报如下:
一、基本情况
为充分体现公平公正原则,本次道路景观环境考核原则上选择邻近公园、广场或功能相近且具有可比性的主次干道、小街巷作为重点考核区域,其中主干道、次干道随机检查2000米,小街巷500米。主要考评内容包括道路及沿街环境、公共设施、街道秩序等方面。总体情况看,各县区能按照相关标准要求,积极开展道路景观环境日常管护。其中,A类:下花园区、经开区、桥东区主次干道及小街巷干净整洁,店外堆物、停车秩序管理较为规范;张北县道路环境卫生、广告牌匾不规范、垃圾外溢现象较为突出。B类:蔚县、康保、察北管理区道路干净整洁,广告牌匾设置较为规范;尚义县垃圾箱破损、城市绿地环境卫生较差、广告牌匾设置不规范。
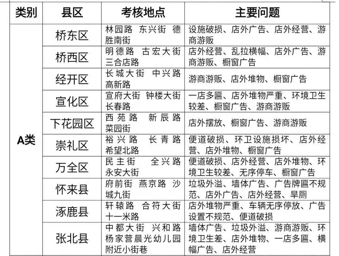
二、主要问题
在对各县区道路景观环境巡查中发现了一些问题,具体情况如下:


三、评价排名
经市城市管理委员会办公室城市管理绩效评价小组会议对巡查发现问题认真分析,对各县区道路景观环境进行综合评价,具体得分及排名如下:
A类
B类
县区
得分
排名
县区
得分
排名
下花园区
96
1
蔚县
92
1
经开区
95
2
康保县
91
2
桥东区
90
3
察北管理区
89
3
涿鹿县
87
4
沽源县
86
4
怀来县
86
5
阳原县
84
5
崇礼区
85
6
怀安县
83
6
桥西区
84
7
赤城县
82
7
宣化区
83
8
塞北管理区
79
8
万全区
78
9
尚义县
74
9
张北县
77
10
四、整改要求
(一)持续加大占道经营整治力度。各县区要按照《张家口市占道经营管理标准》和创建文明城市要求,继续加强整治占道经营、店外经营、店外堆物、游商游贩等现象,落实网格化巡查和“门前五包”责任制,加大巡查频次,及时整改,提升道路管理水平。
(二)不断强化户外广告牌匾管理。各县区要严格执行户外广告、门头牌匾设置规范,整改沿街户外广告牌匾,清理未经批准的橱窗广告、墙体广告、落地广告等,及时更换维护陈旧、破损的户外广告牌匾,提升我市户外广告牌匾设置管理水平。
(三)继续推进环境卫生整治。各县区要严格按照城市道路清扫保洁等级,进一步加强城市道路环境卫生治理,重点加大小街巷、城市绿地、下水井口、垃圾箱等卫生死角清理力度,切实打造干净整洁的道路环境,提升城市环境卫生水平。
张家口市城市管理委员会办公室
2021年4月3日
来源:张家口市城市管理委员会办公室
声明:本文由入驻焦点开放平台的作者撰写,除焦点官方账号外,观点仅代表作者本人,不代表焦点立场。
