这些人免试录取!河北省教育考试院较新发布!涉张家口……
扫描到手机,新闻随时看
扫一扫,用手机看文章
更加方便分享给朋友
日前,河北省教育考试院发布2021年高职单招报考须知,3月11日开始报考,河北省进行高职单招的省内院校有72所,继续划分为不同的考试类,实行院校联合考试招生。此外,符合条件的考生还可申请免试录取!一起来看↓↓↓
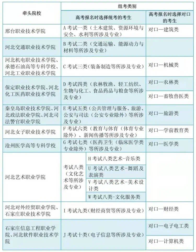
72所高职单招院校名单:

牵头院校由本考试类所有单招院校推选产生,具有相关专业优势,负责本考试类的考生报考、缴费、命题、组考、评卷、成绩公布与复核、违规行为的认定和处理以及录取组织等工作。
各考试类牵头院校如下:

高职单招的报考、打印准考证、志愿填报、成绩及录取结果查询等均通过“河北省高职单招服务平台”进行。3月11日9时至3月14日17时,考生进行报考、选择考试类,并向对应的牵头院校缴纳考试费。完成报考缴费的考生,4月7日9时至10日17时,下载打印准考证。4月10日至11日到各牵头院校指定考点参加考试。4月16日前向社会公布考生成绩及成绩复核方法。
高职单招录取工作由牵头院校按类分别组织,一志愿和征集二志愿均实行平行志愿投档。4月16日9时至18日17时,考生登录河北省高职单招服务平台填报一志愿;4月19日至21日,一志愿录取;4月22日14时,考生查询一志愿录取结果;4月22日14时至23日12时,一志愿未录取的考生登录河北省高职单招服务平台填报二志愿;4月23日至24日,二志愿录取;4月25日9时,考生查询二志愿录取结果;录取结束后,招生院校公布录取考生名单,发放《录取通知书》。
2021年高职单招继续将统考计划与对口计划分开编列,实行“文化素质+职业技能”的考试方式,总分为750分。
报考统考计划的考生,文化素质成绩使用相应的普通高中学业水平合格性考试(简称学考)成绩折算替代,具体折算办法由各牵头院校确定。职业技能考试由牵头院校组织,由专业基础考试和职业适应性测试两部分组成。其中,专业基础考试部分满分100分,由牵头院校根据各考试类所包含专业的特点,从外语、思想政治、历史、地理、物理、化学、生物等七个科目中指定一科进行笔试。具有相应科目学考成绩的考生,使用该科目学考成绩折算替代。职业适应性测试部分满分350分,由牵头院校负责命题并组织测试。
报考对口计划的考生均需参加文化素质考试,命题和具体考试工作由各考试类牵头院校组织实施。考生如有2021年全省对口专业考试成绩的,可选择使用对口专业考试成绩折算代替职业技能考试成绩,也可选择参加牵头院校组织的职业技能考试,具体折算办法由各牵头院校确定。
此外,考生还可申请免试录取。对于获得由教育部主办或联办的全国职业院校技能大赛三等奖及以上奖项,或由省级教育行政部门主办或联办的省级职业院校技术大赛一等奖的中等职业学校应届毕业生,和具有高级工或技师资格(或相当职业资格)、获得县级劳动模范先进个人称号的在职在岗中等职业学校毕业生,可由高职单招院校在相同或相近专业免试录取,资格审查工作由各招生院校自行负责,考生须按院校有关要求提出申请。
来源:河北新闻网
声明:本文由入驻焦点开放平台的作者撰写,除焦点官方账号外,观点仅代表作者本人,不代表焦点立场。
