六月火灾隐患单位大曝光!看看有你常去的地方吗?
张家口资讯 2021-06-28 11:16:48
用手机看
扫描到手机,新闻随时看
扫一扫,用手机看文章
更加方便分享给朋友
六月火灾隐患单位大曝光!看看有你常去的地方吗?
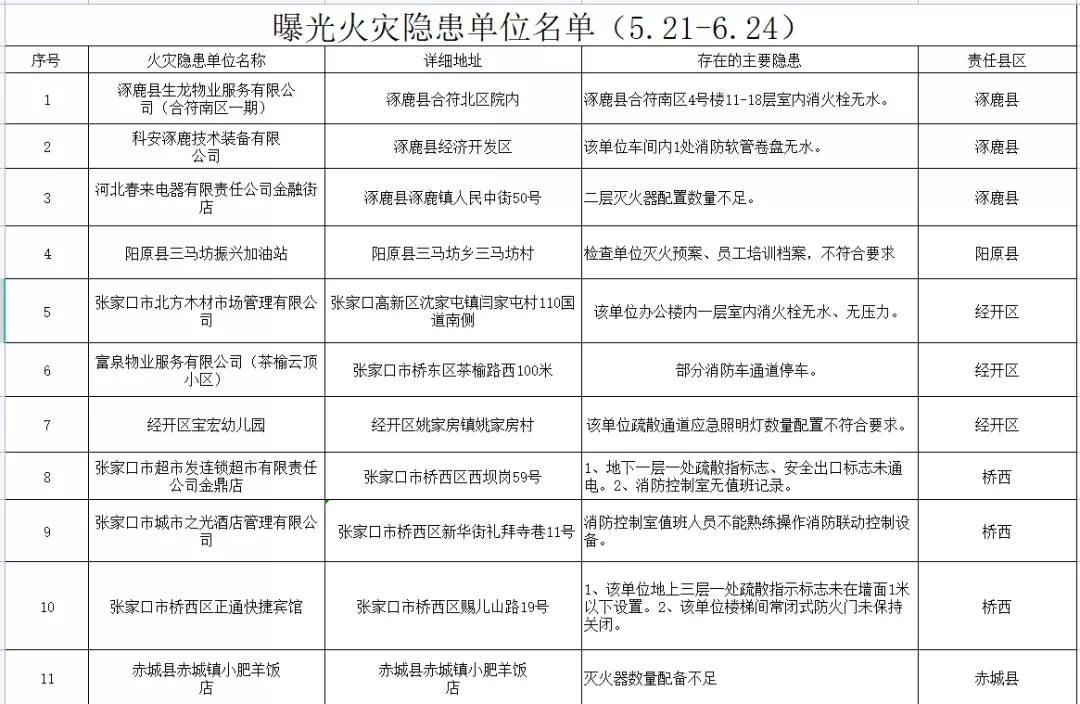
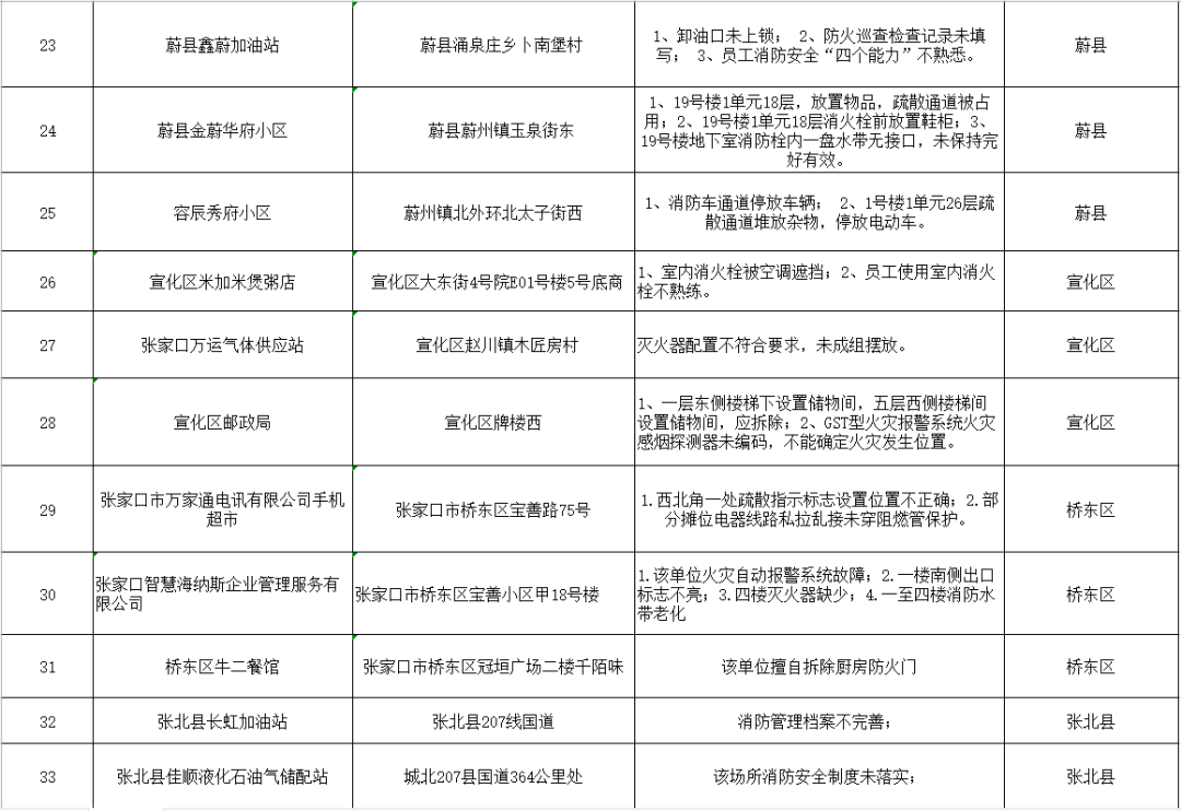
为进一步净化消防安全环境,充分发挥媒体和社会监督舆论作用,促进火灾隐患的整改,维护辖区消防安全形势稳定,现曝光5月21日--6月24日38家火灾隐患单位,名单如下:




来源:张家口消防
声明:本文由入驻焦点开放平台的作者撰写,除焦点官方账号外,观点仅代表作者本人,不代表焦点立场。
